
北京思捷爱普科技园
项目地址:北京市顺义区天竺综合保税区竺园三街2号
【5.4万㎡思捷爱普科技园】
项目总占地面积39.9亩,总建筑面积约5.4万㎡,分两期开发,共4栋厂房。
一期总建面1.6万方(已交付),二期总建面3.8万方(在建,预计23年年底交付)
鼎力北京空港保税区,国际名企桥头堡,前瞻智慧规划,提供不同适应度的创新空间;
集研发、生产、办公、仓储功能为一体的产业综合性科技园区。
核心区位:项目位于中国(北京)自由贸易试验区顺义天竺综合保税区内,享多重优惠政策。
醇熟配套:临空皇冠假日,希尔顿五星级酒店;祥云小镇,欧陆中心,荣祥/荣和购物广场;五大银行满足办公所需,毗邻新国展商圈带动区域经济发展。
交通便利:距15号线花梨坎地铁站仅1.3公里;机场高速,二高直通市区。
政策优势:保税区享受“保税”“免税”“退税”等相关政策
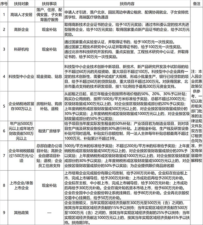
顺义区政策(见下图)
【高标准厂房4栋】
1号楼:9788㎡
楼层:地上两层;面积:4894㎡/层;
参数:层高5.1m/层,称重0.6-1.5T/㎡
柱距 8*9m,客/货梯1部(3T)
2号楼:5731㎡
楼层:地上两层;面积:一层2988㎡,二层2743㎡
参数:层高5.1m/层,称重0.6-1.5T/㎡
柱距 8*9m,客/货梯1部(3T)
3、4号楼目前在建中,现阶段可接受定制,预计年底交付。
租赁报价:2—2.6/天/㎡(含物业费)
付款方式:押三付三
免租期: 1个月
取暖制冷:暖气,VRV空调
停车位:免费
4000 平米
130 亩
2980 平米
1000 平米
3000 平米
1000 平米
2600 平米
60 亩
18000 平米
150 平米