
副中心北大医院旁 文化健康产业园招商
招商,行规合作!
园区位于中关村通州园,建筑面积13.6万㎡,容积率1.2,低密度花园式独栋园区,玻璃幕墙超棒采光、尊享300平米超大露台!
分租面积约100-900㎡,
整层面积约600-2600㎡,
独栋面积约3000-9000㎡,
85%超高使用率,可环评,可租可售!!
研发/办公/商铺/库房均在火热招商入驻中!
【楼层】3-5层
【承重】500KG/平米
【层高】首层5.1米,楼上4.5米
【配套】会议中心、园区餐厅、咖啡书吧、人才公寓、健身房、轰趴馆、图文广告、便利店等,提供餐饮、休闲、购物等配套服务。
【配置】双回路供电、三菱品牌电梯、空调新风系统、丙二类消防,
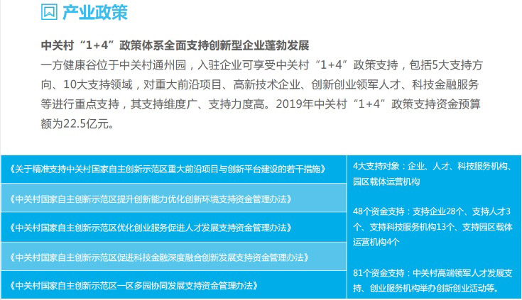
【政策】门槛较低!租金补贴、税收返还、户口指标、研发补贴,三重政策!
【交通】京津、京哈、六环、首都环线四条高速环绕,805/805区间、通40/67等多路公交,地铁花庄/环球度假区站;
【周边】紧邻北大人民医院,另有甘李药业、福元医药、天海工业、中国兵器、同仁堂通科、春立正达等诸多优质企业;
※一消、大环评均已通过;可研发、办公、组装、仓储,文化大健康及其他优质企业均可!
6000 平米
800 平米
4200 平米
23776 平米
7000 平米
4500 平米
340 平米
0 亩
1550 平米
2500 平米